首页
首页
关于完美体育
关于完美体育
完美体育概况
发展历程
匠人匠心
未来规划
社会责任报告
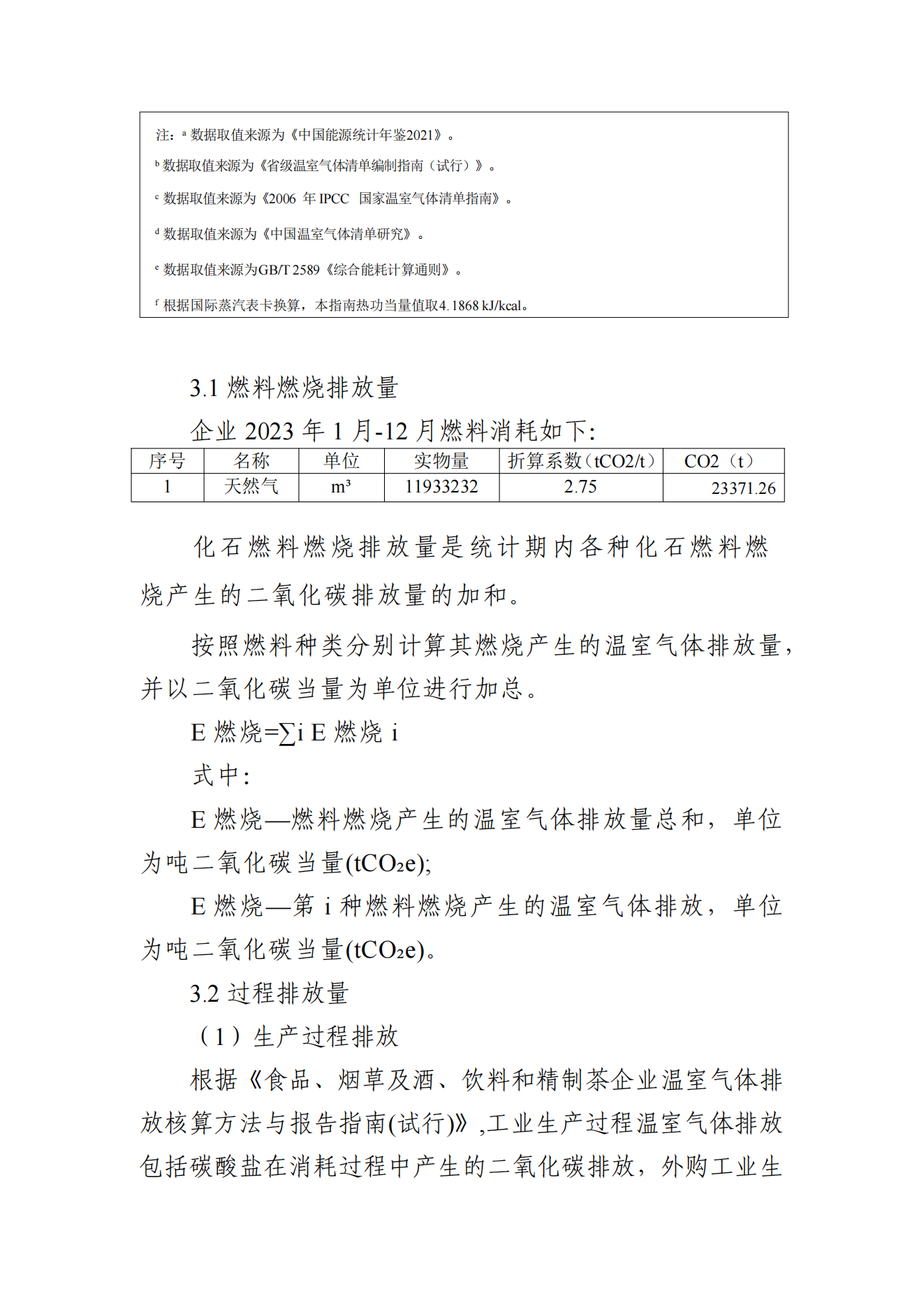
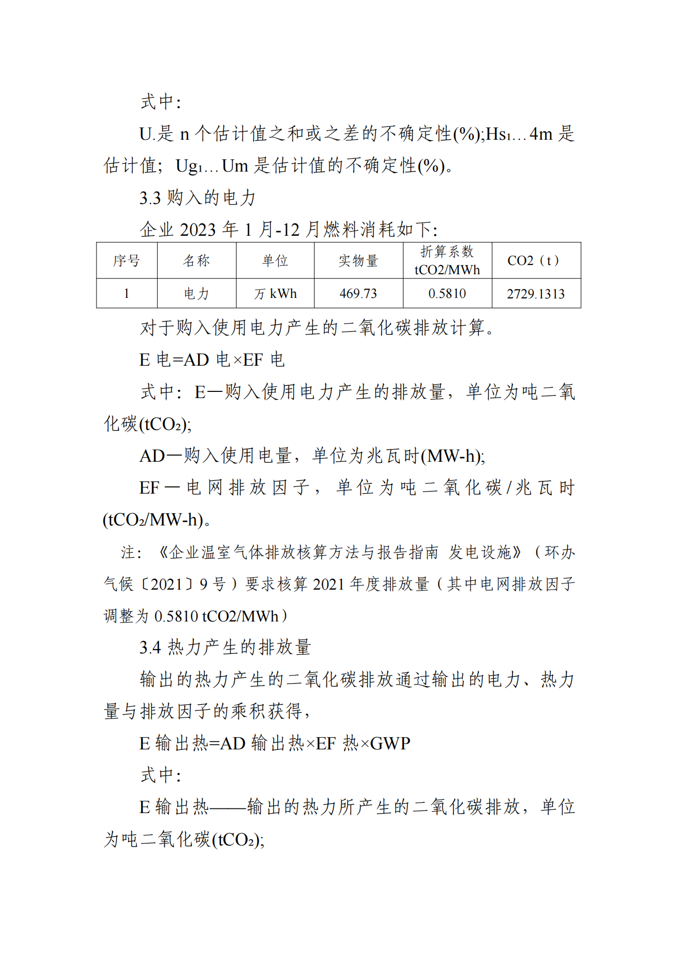
气体排放报告
碳足迹核算报告
完美体育影音
产品展示
产品展示
高端形象系列
核心单品
品质大众系列
安寓意系列
历史荣誉系列
酒谷封藏系列
专属定制系列
新闻资讯
新闻资讯
完美体育新闻
加入完美体育
加入完美体育
完美体育招商
匠英求贤
匠英求贤
社会招聘
校园招聘
完美体育概况
发展历程
匠人匠心
未来规划
社会责任报告
气体排放报告
碳足迹核算报告
完美体育影音
完美体育新闻
完美体育招商
社会招聘
校园招聘
气体排放报告